12 顯示單位的設定
AUW-D/AUW/AUX/AUY 系列可以顯示 g 以外單位的質量。預先登錄的單位,在質量顯示時只須按【UNIT】鍵,即可切換顯示。出廠時,登錄的是 g、%、PCS、ct。使用 AUW-D/AUW/AUX/AUY 系列具備的其他單位時,按照 12.1 進行預先登錄。不使用的單位也可以解除。但是 g 不能解除。個數計算、比重測定的功能也按 12.1 單位設定進行登錄和解除。登錄了的單位可在質量顯示中使用【UNIT】鍵調出。關于個數計算請參閱 13.1,關于固體比重測定,液體比重測定分別參閱 13.2 和 13.3。
12.1 單位設定
1. 質量顯示后,按數次【CAL】鍵,顯示[Func.SEL]時,按【O/T】鍵。顯示[CAL]。
2. 按數次【CAL】鍵,顯示[Unit SEL],按【O/T】鍵。顯示[U-g]。此后,每按 1 次【CAL】鍵,按[U-mg](表示 mg 單位)、[u-%](表示%換算)、[U-PCS](表示個數計算功能)、[U-ct](表示 ct克拉單位)、[u-,d] (表示固體比重測定)、[U-d](表示液體比重測定)、[U-mon](表示匁單位)的順序切換顯示。另外,在現在登錄的單位或功能時穩定標志(?)同時顯示。

3. 顯示欲登錄的單位時,按【O/T】鍵進行登錄。顯示欲解除的單位時,按【O/T】鍵解除登錄。
12.2 百分比(%)換算
基準物的質量作為 100%,可用百分比顯示。
1. 預先登錄%單位(參照 12.1)。由于%在出廠時已登錄,如未解除就不必再登錄。
2. 質量顯示后,按幾次【UNIT】,切換成%顯示。
3. 使用容器時將容器裝到稱量盤上,按【O/T】鍵。顯示不變。
4. 裝上作為基準的物件(相當于 100%的物件=g單位的 100 計數以上),等待穩定標志亮燈。
5. 按【CAL】鍵。[SEt]顯示后,基準物設定為100%。
6. 取下基準物,裝上欲測定的物件,即可使用。
7. 返回到通常的質量顯示,須按幾次【UNIT】鍵。
備 注:
按幾次【UNIT】時,返回到 g 等的質量顯示。
蘒準物改變時,上述的順序 3 以后重新操作。
ㄠ穵轆 2 至 4 是根據上次使用%換算時的基準物的顯示。
13 應用測定和生產性功能
13.1 稱量個數(PCS)
1. 預先登錄 PCS 單位。由于 PCS 在出廠時已登錄,如未解除就不必再登錄。
2. 質量顯示后按幾次【UNIT】鍵,顯示 PCS。
3. 使用容器時,在稱量盤上裝載容器,按【O/T】鍵。顯示不變。
4. 將測定的物件準確地數 10 個(或 20 個、50 個、100 個)裝上。
5. 按【CAL】鍵。
6. 每按一次【CAL】鍵,顯示[Ld10]、[Ld20]、[Ld50]、[Ld100]的順序切換。
7. 顯示稱量盤上裝載的個數,穩定標志亮燈時按【O/T】鍵。
8. 顯示[SEt]數秒鐘,成為個數顯示。
9. 裝載測定的物件,讀取個數。
備 注:
按幾次【UNIT】鍵時,返回到 g 等的質量顯示。
變更測定物時,上述的順序 3 以后重新操作。
稠轆 2 至順序 4 是根據上次使用 PCS 時的測定物的單位質量的個數顯示。
13.2 測定固體比重
固體比重測定是試樣(固體)的重量在空中和已知密度(或比重)的液體中分別測定,計算出試樣的密度(或比重)。以下的順序,是在使用用戶準備的吊盤和水槽時的操作。若使用選購件的比重測定用具,可更加簡單地進行比重測定。這時,請按照該用具的操作說明書操作。
1. 將天平底面的下盤鉤開口處的圓蓋擰掉鏍釘卸下。
2. 將另外準備的吊盤掛在下盤鉤上,并將吊盤浸入水槽的液體中。
3. 按照 12.1 單位設定,作為單位之一,登錄[,d](固體比重測定)。
4. 設定固體測定用溶液的密度。
(1) 質量顯示后按數次【CAL】鍵,[SEttinG]顯示時按【O/T】鍵。成為[CAL dEF]顯示。
(2) 按數次【CAL】鍵,顯示[LSG SEt]時,按【O/T】鍵。顯示部的上部顯示 MENU 標志和#標志,表示處于數值設定狀態。另外,顯示[SG﹡.﹡﹡﹡﹡](﹡.﹡﹡﹡﹡﹡表示數值)。數值﹡.﹡﹡﹡﹡ 的左端的位閃爍。閃爍的位上數字可以變更。
(3) 每按 1 次【UNIT】鍵,閃爍位上的數字增加 1。按【PRINT】鍵時,此位確定,右邊一位閃爍。顯示欲設定的值,按【O/T】鍵時,確定為固體測定用溶液密度。
(4) 按【POWER】鍵時,返回到[LSG SEt]
(5) 再按【POWER】鍵,返回到質量顯示。
5. 質量顯示后按幾次【UNIT】,切換成[,d]。但是,空中重量測定時,[g]也亮燈。
6. 按【O/T】鍵。
7. 測定物裝載到天平的稱量盤上。
8. 穩定標志亮燈時按【CAL】鍵。
9. 測定物換裝在液中的盤上。待穩定標志亮燈時按[CAL]鍵。此后的顯示表示試樣的密度。盤上沒有物件時,即使出現[dSPoL]顯示,也不算異常。
10. 下次測定按【CAL】鍵后,再從 5 開始操作。
備 注:
密度顯示到小數點以后 4 位,但有可能在性能上全位不穩定。
測定物裝載在液中的盤時,須全部浸入液中,而且不能有氣泡附著。
(資料)使用比重測定用具 SMK-401 時的固體測定精度表

1) 上表所示是使用 AUW-D/AUW/AUX/AUY 系列和選購件比重測定用具 SMK-401 時的精度。使用用戶準備的吊盤時,因形狀、大小不同、精度也有所不同。
2) 上表的結果是計算值(理論值),在實際測定中,由于試樣的形狀、表面狀態、性質的不同,測定精度會有變化。數字只供參考。
3)查表的例:測定密度為 8g/cm3,試樣量為 5g的試樣時,產生最大為±0.0001 的誤差。估計測定結果在 7.999~8.001 范圍內漂移,有時小數點以后 4 位數不讀取,不算異常。
13.3 測定液體密度
液體密度測定是分別測定已知體積的沉錘(固體)在空中的重量和在欲測定的液體中的重量,用它們的測定值計算出液體的密度。以下的順序是在使用客戶準備的吊盤和水槽時的操作。使用選購件的比重測定用具時測定更加簡便。這時,請按該用具的操作說明書操作。
1. 卸下天平底面的下盤鉤開口處的蓋
2. 下盤鉤上掛上吊盤,將吊盤浸入水槽的溶液中。
3. 按照 12.1 單位設定,作為單位之一,登錄[d](液體密度測定)。
4. 設定液體測定用沉錘體積。
(1) 質量顯示后,按數次【CAL】鍵,顯示[SEttinG]時,按【O/T】鍵。成為[CAL dEF]顯示。
(2) 按數次【CAL】鍵,顯示[Sv SEt]時,按【O/T】鍵。顯示[﹡ .﹡﹡﹡﹡ ](﹡ .﹡﹡﹡﹡ 表示數值)。顯示部的上部顯示 MENU 標志和#標志,表示處于數值設定狀態。數值﹡ .﹡﹡﹡﹡ 的左端的位閃爍。閃爍位上的數字可變更。
(3) 每按 1 次【UNIT】鍵,閃爍位上的數增加 1。按【PRINT】鍵時,此位數字確定,右邊一位閃爍。顯示欲設定的值,按【O/T】鍵,確定為液體測定用沉錘體積。
(4) 按【POWER】鍵時返回到[SV SEt]。
(5) 再按[POWER]鍵時,返回到質量顯示。
5. 質量顯示后,按幾次【UNIT】鍵,切換成[d]顯示。但是,測定沉錘的空中重量時,[g]也亮燈。
6. 按【O/T】鍵。
7. 沉錘裝載到稱量盤上。
8. 穩定標志亮燈時,按【CAL】鍵。
9. 沉錘換裝到液中的盤上。此后的顯示表示液體的密度。盤上沒有物品時出現[dSPol]的顯示也不算異常。
10. 下一次的測定,按【CAL】鍵后再從 5 開始操作。
備 注:
密度顯示到小數點以后 4 位,但有可能性能上全位不穩定。
褠錘裝載在液中的盤時,須全部浸入溶液中,而且不能有氣泡附著。
13.4 自動打印輸出(自動打。
使用自動打印時每次測定即使不按【PRINT】鍵也會自動地將測定結果從RS232 接口和DATA1/0 接口輸出。可與直通視窗(Windows)并用。天平的g顯示在零±5 讀數以內時,在稱量盤上裝載 10 讀數以上的物件,顯示值穩定后自動輸出。下次的測定在取下稱量盤上的物件后一旦進入零±3 讀數以內后即可進行。
1. 質量顯示后,按數次【CAL】鍵,顯示[FUnC.SEL]時,按【O/T】鍵。顯示[CAL]
2. 按數次【CAL】鍵,顯示[AtPrt:﹡﹡ ]。這時[﹡﹡ ]表示現在的設定,[on]時為開,[oF]時為關。
3. 按【O/T】鍵。顯示[AtPrt-on],以后每按【CAL】鍵,交替顯示[AtPrt-on]、[AtPrt-oF]。顯示現在的設定的同時顯示穩定標志(?)。顯示欲設定的內容時,按【O/T】鍵,變更設定。
4. 按【POWER】鍵,返回到[AtPrt: ﹡﹡ ]。
5. 再按【POWER】鍵,返回到質量顯示。
6. 自動打印開時進行質量顯示時,顯示自動打印標志。
7. 解除自動打印,進行上述順序 3。
備 注:
自動打印機不能與 13.5 的間隔時鐘功能同時設定。
13.5 每隔一定時間的輸出(間隔時鐘)
按設定的時間間隔,自動輸出天平的測定值。
1.質量顯示后,按數次【CAL】鍵,顯示[FUnC.SEL]時按【O/T】鍵。顯示[CAL]。
2. 按數次【CAL】鍵,顯示[int]。
3. 按【O/T】鍵。顯示[int: ﹡﹡ :﹡﹡ ]( ﹡﹡ :﹡﹡ 表示數值)。顯示部的上部顯示 MENU 標志和#標志,表示處于數值設定狀態。另外,數值﹡﹡ :﹡﹡ 表示現在設定的輸出間隔[MM:SS](MM 為分,SS 為秒),左端的位閃爍。
4. 每按【UNIT】鍵,閃爍位上數字增加 1。按【PRNINT】鍵,此位的數字確定,右邊一位閃爍。分設定至 99,秒設定至 59 數。
5. 按數次【POWER】鍵,返回到質量顯示。出現表示間隔輸出備用的文字 T 時閃爍待機標志。
6. 按【PRINT】鍵。按設定的時間間隔開始自動輸出。
7. 一旦停止時按【POWER】鍵。
8. 在質量顯示中連續按【POWER】鍵約 3 秒鐘,出現[APL End]顯示,間隔時鐘功能解除。
備 注:
按【O/T】鍵,隨時都可除去皮重。
在間隔時鐘備用狀態下按【POWER】鍵時成為待機狀態。
纏時間地使用間隔時鐘功能時,有可能因天平的漂移產生測定誤差。
ㄠ蹵接收數據的儀器不同,設定時間間隔短時有可能產生動作不正常。這時,請增長設定時間間隔。
間隔時鐘不能與 13.4 的自動打印功能同時設定。
在間隔時鐘使用中,請將 PSC(10.3.2)、定時器 CAL(10.3.3)設定為關。也不要進行其他的靈敏度校準。
13.6 細微試樣多數量測定(加載方式)
細微的物品進行多數量測定時方便。使用這種方式是天平的顯示按顯示中的單位在零至±5 讀數以內時,在稱量盤上裝載 10 讀數以上質量的物品,顯示值穩定時,此值由天平的 RS232 接口和 DATA 1/0RUV 接口輸出,然后自動去皮。此后,每次新裝試樣時重復動作。(AUW-D/AUW/AUX/AUY 系列,按[1d/10d]鍵,消除最小位的顯示時,根據消除前顯示的讀數進行判斷。)按【POWER】鍵,可解除加載方式。解除時,顯示在此前使用同樣方式測定的物品的合計值。連接選購件的電子打印機和計算機時,打印“—ADDON MODE—”字樣,解除時的合計值與輸出“TOTAL=”一起打印。
1. 質量顯示后按數次【CAL】鍵,顯示[FunC.SEL]時按【O/T】鍵。顯示[CAL]。
2. 按數次【CAL】鍵,顯示[Addon: ﹡﹡ ]這時 [﹡﹡ ]表示現在的設定,開時為[on],關時為[oF]。
3. 按【O/T】鍵。顯示[Adon-on],以后按【CAL】鍵[Adon-on]、[Adon-OF]交替顯示。顯示現在的設定的同時顯示穩定標志(?)。顯示欲設定的內容時,按【O/T】鍵,變更設定。
4. 按【POWER】鍵,返回到[Addon: ﹡﹡ ]。
5. 再按【POWER】時,返回到質量顯示。
6. 加載方式開時進行質量顯示時,加載標志亮燈。
13.7 凈重總量測定(存儲方式)
輸出多數的測定結果計算總量時方便。測定物裝載在稱量盤上,每按【PRINT】鍵,測定值由 RS232C 接口和 DATA 1/0 接口輸出,然后自動去皮重。以后換載新試樣時每按【PRINT】鍵時,重復動作。按【POWER】鍵,可解除存儲方式。解除時顯示在此前使用同一方式測定的物品的合計值。連接選購件的電子打印機和計算機時,在存儲方式測定開始時打印“—MEMORYMODE—”字樣,解除時的合計值與“TOTAL=”的輸出一起打印。
1. 質量顯示后,按數次【CAL】鍵,顯示[FUnC.SEL]時,按【O/T】鍵。顯示[CAL]。
2. 按數次【CAL】鍵,顯示[mE:﹡﹡ ]。這時,[﹡﹡ ]表示現在的設定,開時為[on],關時為[oF]。
3. 按【O/T】鍵。顯示[mE-on],以后每按 1 次【CAL】鍵,[mE-on]、[mE-oF]交替顯示。顯示現在的設定的同時顯示穩定標志(?)。顯示欲設定的內容時,按【O/T】鍵,變更設定。
4. 按【POWER】鍵,返回到[mE: ﹡﹡ ]。
5. 再按【POWER】鍵,返回到質量顯示。
6. 在存儲方式為開時進行質量顯示時,M 文字亮燈。
14. 與外圍設備的連接和通信
14.1 與電子打印機的連接
AUW/AUX/AUY 系列可與 2 種電子打印機連接。
電子打印機 EP-50
電子打印機 EP-60A。
使用電子打印機時按以下順序與天平連接。
1. 天平的通信條件設為F1(標準設定 1)(參照14.3.2).
2. 只限在與計算機并用時,按用戶設定,設定為定時器符號交換(參照 14.3.3.1)。
3. 在天平[oFF]或[STAND-BY]時,電源拔掉后,在天平背面的 DATA I/O 上連接電子打印機上附屬的電纜,電纜也與打印機連接。
4. 通入天平的電源。
5. 通入電子打印機的電源。
備 注:
電子打印機 EP-50 的演算功能(統計計算功能和常數乘算功能等)在 g、mg、%、PCS、ct、mom 以外的單位不能使用。
電子打印機 EP-50 的號碼打印功能(自動計數)在進行通常的測定值以外的打。ㄈ掌诖蛴r和靈敏度校準的報告打印等)前,必須關閉。
電子打印機不能連續輸出。
14.2 與計算機的連接—RS232C—
計算機與天平連接,根據制成的指令程序,天平可由計算機控制。倘若,不受計算機控制,只由天平發送數據時,直通視窗(Windows)(→6)方便。
14.2.1 接線
注 意:
使用手頭的電纜時,必須使用正確接線的電纜。下圖的接線和特殊附件的 RS-232C電纜不能保證對所有的計算機種都能正常工作。
(1)IBM PC/AT 、DOS/V、AX 類計算機時(D-sub9 銷)(交叉接線)

(2)NEC PC-9801、9821 系列時(D-Sub25 銷)

14.2.2 數據格式
備 注:
□表示間隔碼,DL 表示定界碼。
(1)輸入數據格式指 令 碼+DL(參照 14.2.3)
(2)輸出數據格式
質量顯示時(例) S —200.0000g □ DL
穩定信息 極性
極性
正時:空格(□)
負時:負號(—)
穩定信息(附穩定信息輸出時)
穩定時:S
不穩定時:U
*表示 oL、-oL 時
(例) U —□□□□oL□□□□DL
穩定信息 極性
極性
正時:空格(□)
負時:負號(-)
穩定信息(附穩定信息輸出時)
穩定時:S
不穩定時:U
(3)數據形式
ASCII(JIS)碼
波特率、奇偶(和位長)、定界符、停止位、格式和符號交換根據菜單設定而不同。
14.2.3 指令碼
注 意:
這里未列的文字或控制碼輸入天平時 ,不僅不能保證今后天平的動作,而且甚至會無法正常測定。還有,萬一錯把這里未列的文字或控制碼輸入時,請立刻拔掉電源軟線,待約 10 秒鐘后,再插上電源。


14.3 通信設定
14.3.1 何謂通信設定
與計算機和電子打印機連接時,決定它的通信規格的菜單設定。這里設定的內容,以 RS-232C 和 DATA I/O 兩種通信規格同時有效。有與電子打印機等的 DATA I/O 接口連接的儀器時,天平的通信規格設定為『用戶設定』。
14.3.2 標準設定
可從下表的標準設定 1 至標準設定 5 的組合中選擇。再有,標準設定 5(直通視窗(Windows)用設定),由于不包括在菜單中,可簡單地進行設定。(參照 6.2.1)。

設定方法:
1. 質量顯示后,按數次【CAL】鍵,顯示[intFACE]時,按【O/T】鍵。顯示[iF:F1] 。
2. 根據需要,按數次【CAL】鍵,顯示欲設定的標準設定時,按【O/T】鍵。
3. 按幾次【POWER】鍵,返回到質量顯示。
14.3.3 用戶設定
用戶設定可分別設定通信設定的各項目。
設定方法:
1. 質量顯示后按數次【CAL】鍵,顯示[intFACE]時,按【O/T】鍵。顯示[iF:F1]
2. 按數次【CAL】鍵,顯示[iF:USEr]時按【O/T】鍵。顯示[io.b: ﹡﹡﹡﹡ ](通信速度設定)([﹡﹡﹡﹡ ]表示現在設定的 2 個~4 個文字,以下同)。此后,每按 1 次【CAL】鍵,按 [iod: ﹡﹡﹡﹡ ](定界符設定)、 [iop: ﹡﹡﹡﹡ ] (奇偶設定)、 [iso.S:﹡﹡﹡﹡ ](停止位設定)、[io:F: ﹡﹡﹡﹡ ](數據格式設定)、[io.H: ﹡﹡﹡﹡ ](符號交換設定)的順序依次變換項目的顯示。
3. 顯示欲新設定的項目時,按【O/T】鍵。(以下按每個設定項目進行說明)
14.3.3.1 通信速度設定
(1)顯示由[io.b﹡﹡﹡﹡ ]變為[b-300]。此后,每按【CAL】鍵顯示變化。顯示現在的設定時穩定標志(?)亮燈。

(2)顯示欲設定的內容時按【O/T】鍵。
(3)按【POWER】鍵,返回到[io.b: ﹡﹡﹡﹡ ]。
14.3.3.2 定界符設定
(1)顯示由[io.d: ﹡﹡﹡﹡ ]變為[d-cr]。此后,每按【CAL】鍵,顯示變化。顯示現在的設定時,穩定標志亮燈。

(2)顯示欲設定的內容時按【O/T】鍵。
(3)按【POWER】鍵,返回到[io.d: ﹡﹡﹡﹡ ]。
14.3.3.3 奇偶設定
(1)顯示[io.p: ﹡﹡﹡﹡ ]變為[P-no]。此后,每按【CAL】鍵,顯示變化。顯示現在的設定時穩定標志(?)亮燈。
設定中的顯示 P-EvEn | P-no | P-odd |
設定內容 | 無奇偶 | |
8 位長 偶數奇偶 設定中的顯示 | 奇數奇偶 | 7 位長 |
7 位長 |
| |
P-no | P-odd |
(2)顯示欲設定的內容時按【O/T】鍵。
(3)按【POWER】鍵,返回到[io.p: ﹡﹡﹡﹡ ]。
14.3.3.4 停止位設定
(1)顯示由[io.S: ﹡﹡﹡﹡ ]變為[S-S1]。此后,每按【CAL】鍵,顯示變化。顯示現在的設定時,穩定標志亮燈。
設定中的顯示 設定內容 | S-S1 | S-S2 |
停止位 | 1 位 | |
停止位 設定中的顯示 設定內容 | 2 位 |
|
S-S1 | S-S2 | |
停止位 | 1 位 |
(2)顯示欲設定的內容時,按【O/T】鍵。
(3)按【POWER】鍵,返回到[io.s: ﹡﹡﹡﹡ ]。
14.3.3.5 輸入出數據格式設定
(1)顯示由[io.F: ﹡﹡﹡﹡ ]變為[F-dF1]。此后,每按【CAL】鍵,顯示變化。顯示現在的設定時穩定標志亮燈。
設定中的顯示 F-dF3 | F-dF1 | F-dF2 |
F-dF4 | 設定內容 | |
數據格式 1 數據格式 2 數據格式 3 | 本公司的標準格式。 | 通常設定此格式。 |
由數據格式 1 的功能擴充而 | 成的格式。 | |
與 Metra 公司天平 | 相同的格式。 |
(2)顯示欲定的內容時,按【O/T】鍵。
(3)按【POWER】鍵,返回到[io.F: ﹡﹡﹡﹡ ]。
注 意:
使用電子打印機 EP-50、EP-60A 時必須設定數據格式 1。
備 注:
設定數據格式 2 時,對來自計算機的指令,天平必須返回發送處理結果。
14.3.3.6 符號交換設定
(1)顯示由[io.H: ﹡﹡﹡﹡ ]變為[H-oFF]。此后,每按【CAL】,顯示變化。顯示現在的設定時,穩定標志亮燈。
設定中的顯示 H-HArd | H-oFF | H-Soft |
H-tr | 設定內容 | |
無符號交換 定時器符號交換 設定中的顯示 | 軟件符號交換 | 硬件符號交換 |
|
| |
H-oFF | H-Soft |
(2)顯示欲設定的內容時,按【O/T】鍵。
(3)按【POWER】鍵時,返回[io.H: ﹡﹡﹡﹡ ]。
15. 維修和移動
15.1 日常的維護
臟時:
擰干的柔軟布蘸中性洗滌劑擦拭。
稱量盤可用水整個洗。充分干了以后再裝到天平上。
玻璃門可卸下來,擦洗或更換門軌。
有機溶劑或化學藥品、化纖抹布由于會損傷涂飾和顯示板,請不要使用。
注 意:
玻璃門操作時請小心謹慎不要弄碎。
砠下玻璃門手柄內側的捏手時,請小心謹慎,手不要碰到稱量室內的盤托軸。
操作時請特別小心不要讓門軌劃傷手。玻璃拉門不滑時AUW-D/AUW/AUX/AUY 系列可以卸下玻璃門,清掃門軌。


15.2 移動天平時
用手搬運時…………取下稱量室內的防對流圈、稱量盤、盤托后,如圖所示抬起,用雙手牢牢抓住搬運。
其他方法搬運時……請使用原來裝產品的包裝箱。

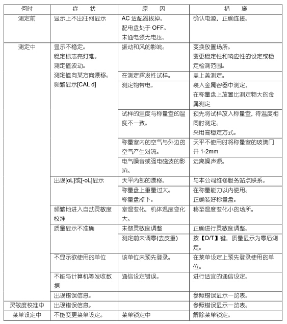
16. 異常及其處理措施
16.1 錯誤顯示和處理措施一覽表

16.2 遇到這樣的情況時

附 錄
附錄 1 菜單圖(括弧內→后為本文參照項目)
【CAL】鍵:移向同階段的下一個菜單項目。(下圖的↓)
【O/T】鍵:移向下一階段的菜單項目。(下圖的→)沒有下一階段菜單項目時,進行確定。
【POWER】鍵:移向上一個階段的菜單。(下圖的←)(連續按【POWER】鍵時,直接返回到質量顯示。)



附錄 2 標準附件、維修部件清單

附錄 3 特殊附件(選購件)清單

備 注:
記載的部件編號,如有改動不預先通知。RS-232C 電纜不能保證對所有計算機都適用。另外,鎖定螺釘有可能無法固定天平。
附錄 4 RS-232 接口的規格

附錄 5 單位換算系數清單
AUW-D/AUW/AUX/AUY 系列的單位換算按下列值計算。
1g
=1000mg
=5ct
=0.2666666667mom
附錄 6 性能檢查指導
備 注:
性能檢查可大致判斷天平是否正常。
性能檢查不要在室溫變化大的場所進行。
為使稱量室與砝碼沒有溫差的狀態下檢查,請預先將砝碼放入稱量室
砝碼的裝取,使用長鑷子,手不要進入稱量室。
重復精度:
AUW-D 系列由順序 3 至順序 5,大量程,小量程分別進行。
1. 通電源,在質量顯示下(AUW 在背燈開時,背燈亮燈)放置 1 小時(AUW-D 是 2 小時)以上。
2. 根據 11 章,穩定性和響應性設定為通常使用方式,穩定檢測范圍為 1 讀數,零點跟蹤為 OFF。
3. 接近稱量能力的砝碼用鑷子向稱量盤中央裝取6 次,記錄這時的Xi: 裝時的顯示值Yi: 取時的顯示值
接近稱量能力的砝碼取 6 次裝:X1,X2……xi,……x6,取:Y1,Y2,……Yi……Y6RX=Xmax-Xmin或 RY=Ymax-Ymin(max 為最大值,min 為最小值)

4. 按上式,求 Rx,Py。
5. Rx、Py 都在 1.0mg 以內為正常。AUW-D 系列的小量程時在 0.3mg 以內為正常。
偏置誤差(四角誤差)AUW-D 系列時,請檢查大量程的偏置誤差。
1. 充分預熱。預熱時間至少在 1 小時以上。
2. 約為稱量能力的 1/4 的砝碼按左圖所示的順序號在稱量盤上挪動,記錄各值X1~X5。稱量盤中
央的值與其它的值的差(偏置誤差)分別在±1.0mg以內為正常。

附錄 7. 直通視窗(Windows)的補充事項
直通視窗(Windows)功能設定時出現故障的處理措施微軟公司發表的公報說,由于Windows95 的版本不同,在使用計算機的串行鍵設備時有可能產生例外的錯誤。在進行計算機方面的設定前,必須按下列順序確認Windows95的版本,采取必要的相應處理措施。
注 意:
1. 提供這個信息是為了方便客戶。關于處理措施客戶自行負責。本公司和微軟公司對因處理措施產生的毛病概不負責。
2. 萬一未采取處理措施,使用串行鍵設備設定后,計算機不能正常起動時,再啟動計算機,在出現『Starting Windows95』顯示時按『F8』鍵,選擇『3 safe mode』進行啟動,然后,在控制面板→輔助功能→信息→『支持串行鍵設備』的選定解除后,再次起動Windows。
1. Windows版本的確認
(1)點擊開始→設置→控制面板
(2) 雙擊系統
(3)確認信息標記的系統項目是什么。如是Microsoft Winsows 954.00 950B時,請采取 2 的處理措施。如不是時,不必采取處理措施,請按天平的操作說明書設定。
2. 處理措施
2.1 可利用因特網時
連接URL http://www.shimadzu.co.jp/products/scale/download/jindex.html
按其指示進行
2.2 不能利用因特網時
(1)關上所有的已打開的軟件。
(2)點擊『開始』→『指定文件名執行』
(3)名稱上用鍵輸入“regedit”。
(4)點擊 OK……登記編輯程序啟動。
(5)雙擊 HKEY_LOCAL_MACHINA
(6)雙擊 System
(7)雙擊 Current Control Set
(8)雙擊 Service
(9)雙擊 Vxd
(10)雙擊 VCOMM
(11)雙擊右側視窗(Windows)的 Enable Power Management
(12)修正 0000 01 00 00 00 為 0000 00 00 00 00
(13)點擊 OK
(14)點擊菜單的『注冊』→『注冊表編輯程序結束』
(15)點擊開始→Windows結束→計算機再啟動→確定
到此,處理措施結束。
以后,再起動Windows攙處理措施仍有效。
但是,Windows贀裝配時,必須重新進行處理措施。

