一、概述
3月27日19時許,復旦大學化學西樓一實驗室發生煙霧報警,同時有學生報稱在樓內聽到疑似輕微爆炸聲。安保隊員和院系老師第一時間趕到現場,發現一學生在實驗中手部受傷,立即將其送醫院治療,學生無生命危險。
一位不愿透露姓名的知情人表示此次事故可能為實驗操作不當導致。危險的發生往往就在一念之間,實驗室中的任何一個隱患,任何一個小小的疏忽,都有可能釀成大的事故,造成難以估量的損失!傲晳T成自然”,是實驗室安全大忌。本文主要介紹實驗室安全的注意事項。
二、實驗室應警惕的壞習慣
1、實驗完成后不及時清理現場,實驗臺面用過后不打掃,總留給別人一個爛攤子。如移液槍亂放,不放回槍架;用過的平板、培養液也隨手亂扔;稱量天平那兒常常一片狼藉;超凈臺里槍頭濺出也不收拾;跑電泳的地方都是用過的凝膠等。
2、PCR電泳完后剩下的東西不及時的清理,別人又不知道是不是該扔,時間長了會占用架子的。說到架子,喜歡把自己的東西放在EP管架子上而不是盒子里就放入冰箱,而使架子不夠用。
3、自己的實驗結果(如電泳后的膠)不及時保存扔在實驗臺上,別人收拾也不是不收拾也不是。
4、跑完PAGE膠的玻璃板不及時洗干凈,別人用時得現洗現烘干,浪費時間。
5、不注意節約能源。如電腦不關機,晚上不關離心機一直處于制冷的狀態,長時間開冰箱門,打開水浴鍋的蓋子不關,走時不關燈,空調開一夜等等。
6、有些過期不用的東西不及時清理,有些人都不作實驗了,東西還在那占地方。比如在4度冰箱里的一些液體培養基都長霉菌了。
7、培養的平皿也是,沒用了就及時處理,洗了烘干,不要動不動就塞冰箱里就不管了,搞的實驗室平皿不夠用,冰箱擁擠。
8、電子天平使用之后不及時清理,殘留稱量物在天平內和工作臺面上,影響電子天平的使用壽命與準確性。
9、公共實驗室看到有問題,主動去解決,不要事不關己,例如看到pH計的復合電極的飽和浸泡液干了,即時自己沒用也要主動去添加,否則到了那天自己用的時候電極壞了,就后悔當初的舉手之勞沒有去做。
10、移液槍用完沒有立刻調回最大刻度,讓槍的彈簧好好休息。還有PCR儀,有些人做完不及時收掉,將PCR儀當作4度冰箱,實在影響壽命。
11、懶。用完的試劑不及時配,常常向別人要滅菌好的平板、離心管等。
12、配公用的試劑,如TBE等,貼標簽時忘了標明日期等信息。
13、使用一些揮發性的又有毒的試劑時,要在盡量通風的地方操作,否則,整個實驗室的人都受影響。
14、私藏實驗公共材料,包括實驗用鹽水瓶、培養瓶、吸管等。導致實驗器材缺乏,而實際上大量的器材被私藏而沒有被使用。
15、頻繁無計劃的開冰箱,并且冰箱門大開進行某些操作。導致冰箱溫度的不穩定,影響了其他的放置物品的凍存效果。亂翻其中放置的物品,使后來人要費很大的勁才能找到自己的物品。
16、打開細胞培養箱門的幅度過大,過頻,不及時關閉,導致培養箱溫度及二氧化碳濃度降低。未經他人同意,而私自觀察他人培養的細胞。有時候,細胞正需要絕對的靜止,而他人的私自查看,可能就影響了細胞的貼壁。
17、不許酒后做實驗,特別是細胞培養時,不小心就會污染細胞。
18、未經他人同意,使用他人實驗物品。結果導致他人使用時候,才發現沒有了該物品。或者借用別人物品不放回原處,最可怕的是自己也忘了放哪。
19、他人消毒后的物品,沒有在超凈臺中而私自打開。后不告知而又重新包裝上。
20、高壓完的槍頭或別的東西不及時地收回,以致于儲物葙里都沒有空余的地方放剛剛烘干的高壓完的物品,后來發現了,一看過期了,又重新高壓。
21、穿在手上,并且粘有有毒物質(如EB、PMSF等物質)的手套亂摸,包括門把手、鍵盤等。導致他人裸手而間接粘上此類有毒物質。
22、熄滅酒精燈后不放空氣。酒精燈用過熄滅之后,一定記得要把蓋子再取下來蓋一次。否則,人家在下次用的時候,酒精燈會騰出很高的火焰,興許就燙傷了人。
23、使用完畢離心機、顯微鏡等,不關機就離開。
24、某些實驗儀器用完后不復原,如讓PCR儀長期保持4度不關機,低溫離心機長久打開頂蓋等。
25、低溫離心機開電源時關蓋,關電源后一定要開蓋,離心時或操作時污染了的話一定要用后清洗干凈。
26、離心機在使用前不平衡,如果不能保證用天平平衡,至少也要在量上相近(離心管的對位放置,每管內的液體量相近),不然會有很大的噪音,甚至會發生意外事故。
27、粘有有毒物質的瓶子不給予特殊處理,而同其他的瓶子放到一起。
28、長時間占用實驗室公用電腦,上網聊天游戲,妨礙他人查資料。
29、實驗數據不及時拷走,占實驗電腦的空間,運行也慢;不懂得整理資料,一臺專門拍照的凝膠成像電腦硬盤塞滿,里面的電泳圖片不整理,不刪除,不備份。導致別人無法保存,且又不敢亂刪他的文件夾。
30、公用儀器不愛惜,損壞后隱瞞不報,推卸責任。
31、沒有做過的實驗,不請教別人,自己盲目動手,浪費材料,甚至造成危險后果。
32、可回收的和不可回收的物品不分門別類的放,以致于有些可回收的物品被當垃圾一樣扔了,造成了很大的浪費。
33、不注重進入實驗區的穿戴:拖鞋上下陣,有時不穿白大褂,赤手取物品。
34、實驗時干與實驗無關的事情:大聲喧嘩,唱歌,起哄,閑聊,等待時間打電腦游戲。
35、試劑擺放不規則,儀器使用不做正常維護。各種試劑一股腦兒全推在一起,找的時候干著急;儀器用時不登記,用后不清洗,殘留在管子里、表面上的污痕,結果越來越臟。
36、將實驗剩余的液體放在冰箱里備用,但是用到的機會不到1%,過段時間一看,很多殘液,占空間。
37、做過實驗的器皿不及時清洗,能泡多久就泡多久。玻璃儀器用后要馬上清洗,如移液管用后要完全浸泡在洗液里,干后想好好洗也洗不干凈。
38、試劑標簽掉了,不及時貼回,只是在瓶子上面做個簡單的標記,想著等會貼,但是一忙起來就忘了,時間長了,等自己也忘了那些XX、??代表什么東西,這瓶試劑就報廢了。
39、亂扔一次性手套等垃圾,雖然有指定的垃圾桶,可是就有很多人都不注意,遠遠的一丟,結果垃圾桶周圍都是垃圾。
40、將固狀物連同液體一起倒在水槽。
41、如果自己在使用某種公用試劑或是公用試劑盒中的kits已經沒有多少了,沒有及時與定購試劑的老師聯系,無法保證必要公用試劑的供應,耽誤大家的時間。
42、把公用的酶或者其他試劑拿到自己的盒子里。
43、下班走人時多檢查一下實驗室狀況:低溫冰箱關嚴了沒,水浴鍋關了沒(水燒干了一定壞),高效液相如果想沖柱子過夜,流動相夠不夠,流速是否打低到足夠。
(內容參考儀器信息網)
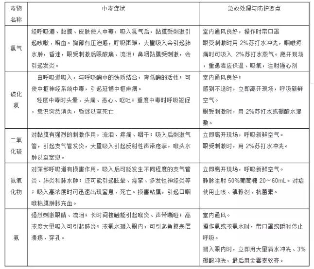
引申閱讀:實驗室基本急救措施及防護重點一覽表


